Lemongrass Extract Cuts Human Lymphoma Tumor Growth in Mice by ~95% Without Toxicity
Peer-reviewed study finds that a common plant selectively induces apoptosis in human cancer cells while sparing normal cells.
A peer-reviewed study published in Oncotarget reports that an orally administered ethanolic lemongrass extract (Cymbopogon citratus at ~80 mg/kg/day) dramatically suppressed tumor growth in a human lymphoma xenograft mouse model, while selectively inducing apoptosis in cancer cells and sparing normal cells.
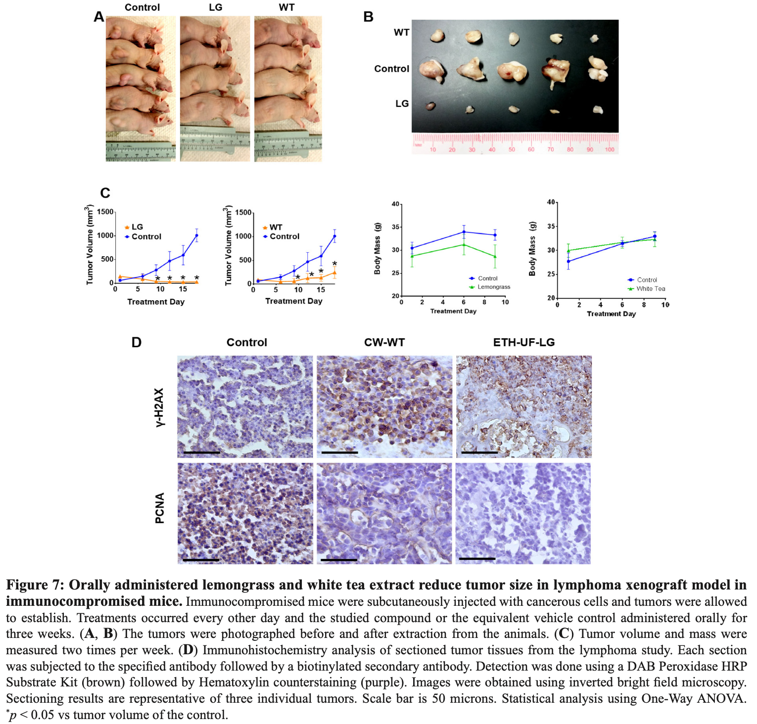
In immunocompromised mice implanted with human non-Hodgkin’s lymphoma (U-937) cells, animals receiving ethanolic lemongrass extract in their drinking water for three weeks developed dramatically smaller tumors than controls — with tumor growth suppressed by approximately 95% based on volume and mass measurements. Importantly, no weight loss or overt toxicity was observed during treatment.
The same extract selectively induced apoptosis in multiple human lymphoma and leukemia cell lines in vitro, acting through ROS-dependent extrinsic apoptosis, mitochondrial depolarization, and collapse of cancer-cell oxidative metabolism.

Tumor Growth Reduced by ~95% After Oral Administration
Following subcutaneous implantation of human non-Hodgkin’s lymphoma (U-937) cells, tumors were allowed to establish before treatment initiation.
Mice then received oral ethanolic lemongrass extract (~80 mg/kg/day) via drinking water for approximately three weeks. Here’s what happened:
- Near-complete suppression of tumor growth (~95%) compared with untreated controls
- Dramatically reduced tumor volume and mass across the treatment period
- No loss of body weight or signs of systemic toxicity, indicating good tolerability
- Reduced PCNA staining, consistent with suppressed tumor cell proliferation
- Increased γ-H2AX staining, indicating enhanced DNA damage within tumor tissue
As shown in Figure 7, tumors in lemongrass-treated mice remained near baseline size, while control tumors expanded rapidly — representing near-ablation of tumor growth in vivo:

Strong Selectivity: Cancer Cells Die, Normal Cells Survive
The same lemongrass extract was evaluated across a broad panel of malignant and non-malignant human cell types using Annexin V / propidium iodide cytometry.
Cancer cells (high sensitivity):
- Non-Hodgkin’s lymphoma (U-937)
- Hodgkin’s lymphoma (KMH2, L540, HDMYZ)
- Leukemia (Jurkat, MV-4-11)
Across these cancer models, lemongrass extract induced robust apoptosis, eliminating the majority of malignant cells at low concentrations.
Normal cells (largely spared):
- Normal human skin fibroblasts
- Peripheral nucleated blood cells (PNBCs)
At the same doses that triggered extensive cancer-cell apoptosis, normal cells showed minimal apoptotic induction and retained high viability, in stark contrast to the chemotherapeutic controls used in the study.
Mechanism: ROS-Dependent Extrinsic Apoptosis + Mitochondrial Collapse
Lemongrass extract induced apoptosis through a distinct and well-mapped mechanism:
1. ROS generation (essential step)
- Lemongrass extract sharply increased intracellular ROS in cancer cells
- Pre-treatment with N-acetylcysteine (NAC) almost completely blocked apoptosis
- Confirms ROS dependence
2. Extrinsic apoptosis pathway activation
- Activation of caspase-8
- Requires a functional FADD protein
- Lemongrass extract failed to kill DN-FADD Jurkat cells
3. Mitochondrial depolarization
- Rapid loss of mitochondrial membrane potential (JC-1 assay)
- Sharp reduction in oxygen consumption
- Indicates collapse of cancer-cell oxidative metabolism
These pathways converge to execute programmed cancer-cell death.
White Tea Less Effective
The study also evaluated a hot water white tea extract (Camellia sinensis) in parallel. While white tea demonstrated anti-cancer activity, its effects were weaker than lemongrass:
White tea reduced tumor growth by ~70–80%, compared with ~90–95% for lemongrass
Tumors in white-tea–treated mice continued to grow, albeit more slowly
In vitro, white tea induced apoptosis through a ROS-independent pathway
At higher doses, white tea showed less selectivity, inducing apoptosis in some normal peripheral blood cells

By contrast, lemongrass extract emerged as the dominant intervention, producing near-complete arrest of tumor growth in vivo, stronger selectivity for malignant cells, and a clearer mechanistic dependence on oxidative and mitochondrial vulnerabilities unique to cancer cells.
CONCLUSIONS
This study demonstrates that an orally administered ethanolic lemongrass extract:
- Suppresses human lymphoma tumor growth in mice by ~95%
- Selectively induces apoptosis in cancer cells
- Spares normal cells at effective doses
- Exploits oxidative and mitochondrial vulnerabilities unique to cancer
- Is well tolerated in vivo, with no evidence of systemic toxicity
Notably, these results closely parallel findings from dandelion root extract, which has been shown in a separate peer-reviewed study to reduce human colon tumor growth in mice by more than 90% while sparing healthy cells.

Taken together, these data show that common plant extracts can produce levels of tumor suppression that rival — and in some cases exceed — those of many experimental oncology drugs, yet have received virtually no translational follow-up.
With cancer rates continuing to rise, these non-toxic, widely accessible compounds warrant serious, well-designed clinical trials.
Get a NEW 2026 Liberator for “Going Paid” (or upgrading from monthly) as a $50 Yearly Subscriber to This Substack.

We just announced the BRAND NEW 2026 Liberator (Version 2.3), which includes the ePub versions of “Government” - The Biggest Scams in History Exposed! AND To See the Cage is to Leave It - 25 Techniques the Few Use to Control the Many, Important books in PDF, truth documentaries, dank liberty memes, and music from the Liberty movement’s hottest artists.
Get a new 2026 Liberator for “Going Paid” (or upgrading from monthly) on Substack as a $50 yearly member. We will throw in a paperback version of either: To See the Cage is to Leave It- 25 Techniques the Few Use to Control the Many OR a NEW 5.5 version of “Government” - The Biggest Scam in History… Exposed! for an additional $15. Domestic S&H included, international gets a $10 S&H credit & pays the difference. E-mail us for an international shipping quote.
Go Paid as a $250 Founding Member and get the New 2026 Liberator Flash Drive with signed/personalized High-Resolution Hard Copies of BOTH To See the Cage is to Leave It- 25 Techniques the Few Use to Control the Many AND “Government” - The Biggest Scam in History… Exposed! AND an Art of Liberty “Everything Bundle.”
Comments ()